①罰單顯示,責令恒大地產改正,給予警告,并處以41.75億元罰款,對許家印給予警告,并處以4700萬元罰款;
②記者了解到,證監會對涉恒大案相關的券商、中介機構的調查尚在推進中。
財聯社5月24日訊(記者 高艷云)恒大地產案罰單正式落地。
時隔2個月,繼恒大地產3月18日披露行政處罰及市場禁入事先告知書后,證監會近日正式下發行政處罰決定書,對恒大地產在交易所債券市場欺詐發行及信息披露違法等行為作出最終處罰。

罰單顯示,一是責令恒大地產改正,給予警告,并處以41.75億元的罰款;二是對許家印給予警告,并處以4700萬元的罰款;三是對潘大榮給予警告,并處以900萬元的罰款;四是對潘翰翎給予警告,并處以750萬元的罰款;五是對柯鵬給予警告,并處以280萬元的罰款;六是對甄立濤處以200萬元的罰款;七是對錢程給予警告,并處以20萬元的罰款。
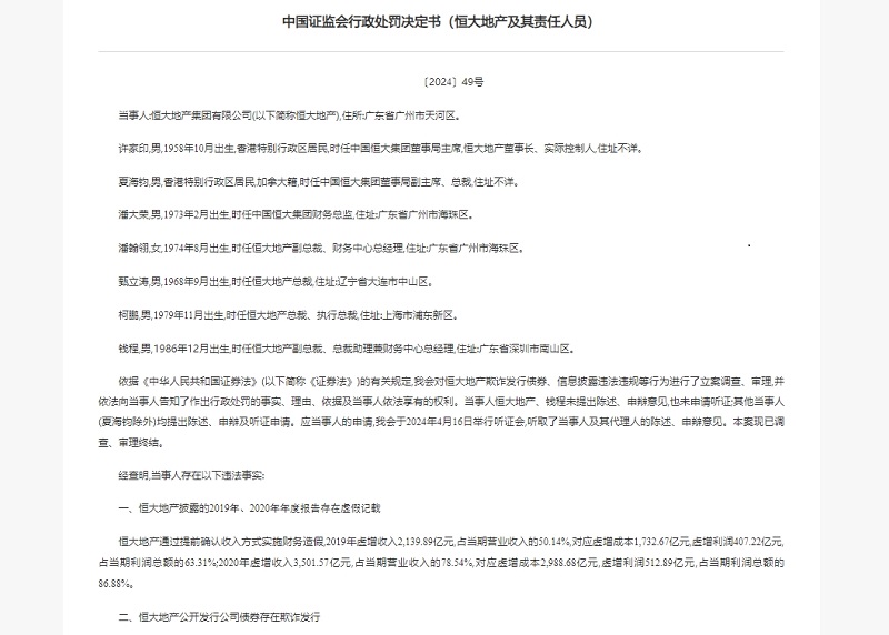
經查明,恒大地產在5期、共208億元債券發行文件中,分別引用了存在虛假記載的2019年、2020年年報相關數據,涉嫌欺詐發行。
罰單頻見“頂格”
就罰單整體情況來看,監管用足用全新《證券法》規定范圍內的資金罰及市場禁入資格罰,力圖將“害群之馬”清出資本市場。
恒大地產被罰41.75億元,其中,針對欺詐發行按照所募集資金的20%予以處罰,即41.6億元,為證監會適用新《證券法》處理欺詐發行行為采取的最高罰款比例,與澤達易盛股票欺詐發行案、奇信股份非公開發行債券欺詐發行案處以同比例罰款,相較于2005年修訂、2014年修正《證券法》“處以非法所募資金金額1%以上5%以下的罰款”比例大幅提高;針對2019年、2020年年度報告虛假記載行為采取頂格罰款1000萬元;針對未按照規定披露信息行為采取頂格罰款500萬元。
許家印被罰4700萬元,其中,針對欺詐發行行為,作為責任人被處以1000萬元頂格罰款,作為實際控制人違規被處以2000萬元頂格罰款;針對2019年、2020年年度報告虛假記載行為,許家印作為恒大地產董事長以及實際控制人“雙罰”處以500萬元以及1000萬元的頂格罰款;針對未按規定披露信息行為,許家印被處以200萬元的頂格罰款。
市場禁入措施方面,時任公司董事長的許家印決策并組織實施財務造假,被采取終身證券市場禁入措施。潘大榮、潘翰翎被分別采取十年、八年證券市場禁入措施。
連續兩年財務造假虛增利潤合計920億
區別于純粹虛構經營業務、收入的財務造假手法,恒大地產違反會計準則,通過提前確認收入等方式粉飾財務報表,透支未來收入。
2019年,恒大地產虛增收入2139.89億元,占當期營業收入的50.14%,虛增利潤407.22億元,占當期利潤總額的63.31%;
2020年,恒大地產虛增收入3501.57億元,占當期營業收入的78.54%,虛增利潤512.89億元,占當期利潤總額的86.88%。
綜合上述兩年虛增業績情況來看,虛增利潤合計達920.11億元。
導致于2020年至2021年間,恒大地產利用2019、2020年年報虛假財務數據在交易所市場面向合格投資者公開發行5期合計208億元的債券,存在欺詐發行行為。同時,恒大地產作為債券發行人公開披露的2019、2020兩年年度報告虛假記載。此外,恒大地產還存在未按期披露定期報告、未按規定披露重大訴訟仲裁、未按規定披露未能清償到期債務的情況等行為。
有組織的系統性財務造假
通過罰單,恒大地產主要造假手法得以曝光。
證監會處罰決定顯示,恒大地產的財務造假行為是由公司相關職能部門相互配合,公司總部和項目公司一體推進的,并采取修改調整當年交樓清單,修改明源系統交樓時間等編造重要事實的手段,涉及范圍廣、造假金額大。
恒大地產通過粉飾報表,掩蓋公司實際財務情況,作為債券發行人向投資者披露虛假信息或不按規定披露信息,涉案金額巨大、手段惡劣,造成現有發行債券違約的嚴重后果。
中介機構罰單或將不遠
恒大地產債欺詐發行,相關中介機構應該吃到怎樣的罰單?
公開資料顯示,恒大地產5期債券的發行,中信建投為其中4期唯一主承銷商,中誠信國際作為受托資信評級機構,對5期債券及發行主體都給出了最高的AAA評級,普華永道對恒大地產2019、2020年年報出具了標準無保留意見的審計報告,發行人律師為北京市金杜律師事務所。
具體來看,涉嫌欺詐發行的債券中,“21恒大01”、“20恒大05”、“20恒大03”、“20恒大02”主承銷商均為中信建投證券,“20恒大04”牽頭主承銷商為中信建投,海通證券、中山證券為聯席主承銷商。
業內人士表示,各中介機構依據各自專業領域的法律和執業規范執業,應該“各司其責,各擔其責”。其中,應允許債券承銷機構對會計師、律師等專業意見“合理信賴”。承銷機構對于會計師的專業意見,結合自身盡調了解的信息進行分析比對,在未發現“明顯異?!鼻闆r下可“合理信賴”。
該人士指出,在中介機構不存在故意的情況下,如發行人財務造假,會計師應承擔主要責任,承銷機構只有在未充分履行分析性程序情況下的才應承擔相應責任。
參考此前德勤審計中國華融違規遭罰情況來看,財政部給予德勤總所警告,暫停德勤北京分所經營業務3個月,沒收違法所得并處罰款2.12億元,德勤總所承擔連帶責任。業內人士普遍認為,作為中介機構主要責任人,監管部門或許對普華給出創紀錄的處罰。
此外,需要注意的是,恒大地產違法與恒大集團違法有所不同。首先,恒大地產不同于恒大集團,恒大集團持有恒大地產61.25%股權,恒大集團業務還包括恒大汽車、恒大物業等;其次,本次處罰僅涉及恒大地產在交易所債券市場的虛假陳述和欺詐發行問題,不涉及恒大集團旗下其他板塊風險事項;三是,恒大地產債券在恒大集團總負債中占比較低,恒大地產在交易所市場發行的公司債券規模約535億元,占恒大集團總負債約2%,占恒大地產有息債務約12.09%,與恒大集團風險總規模相比占比較低。
關于券商等中介機構的處罰,記者了解到,證監會對涉恒大案相關的券商、中介機構的調查尚在推進中。
堅決做到監管執法“長牙帶刺”
綜合來看,對涉及欺詐發行的共計208億元債券,證監會按照募集資金的20%進行處罰,既從重從嚴懲處惡性欺詐發行行為,又充分考慮恒大地產債券規模及“保交房”攻堅戰等全局性工作,顯示證監會堅決依法治市、從嚴監管、保障投資者合法權益的決心。
證監會指出,交易所債券市場作為企業直接融資的重要渠道,在降低企業融資成本、增進融資效率、強化市場約束方面發揮重要作用。債券發行人在享受融資便利的同時,應當敬畏法治,切實增強市場意識、法治意識和投資者保護意識,財務造假虛假陳述等惡意損害投資者權益的違法行為必將受到法律嚴懲。
證監會表示,將持續依法從重從嚴打擊證券期貨違法活動,從提高發現能力、完善工作機制、強化責任追究、突出打防結合等方面綜合施策,不斷鏟除造假滋生土壤,堅決做到監管執法“長牙帶刺”,有棱有角,切實維護市場誠信基礎,保護投資者合法權益。